Master AI Video Creation, Automation, Prompt Engineering & Vibe Coding!
✕
Search
Category
Business
ChatGPT
Coding Challenges
Engineering Projects
Free Courses
Programming Practices
Python Programming
Software Development
Website Development
{{ search }}
Log in
Sign up
Toggle navigation
Login/Sign Up
Courses
Favorites
0
Menu
Code Compiler
Home
Courses
Coding Challenges
Engineering Projects
Free Courses
Programming Practices
Python Programming
Software Development
Website Development
Microcontrollers Projects
Books
My Courses
My Books
Contact Us
Search
Category
Business
ChatGPT
Coding Challenges
Engineering Projects
Free Courses
Programming Practices
Python Programming
Software Development
Website Development
{{ search }}
Menu
Code Compiler
Home
Courses
Coding Challenges
Engineering Projects
Free Courses
Programming Practices
Python Programming
Software Development
Website Development
Microcontrollers Projects
Books
My Courses
My Books
Contact Us
Have a question?
Send enquiry
Message sent
Close
Free Programming Code Editors
Programming Code Compiler
Hot
How to Create, Design, Package & Sell Digital Products with ChatGPT
Hot
Python Quiz Challenge to Examine Your Coding Skill
Dot Matrix LED Display using 8051 microcontroller
Hot
Complete Responsive Front-End Website Design with HTML and CSS
Hot
C++ Programming Quiz Challenge to Examine Your Coding Skill
C Programming Quiz Challenge to Examine Your Coding Skill
Hot
Complete Oracle JavaFX Bootcamp | Build 10+ JavaFX Projects from Scratch
Hot
Complete Python Bootcamp | Build 10+ Python GUI Projects from Scratch
Special
Computer Vision In Python | Master Face Detection and Image Processing
Hot
Build E-learning App with Voice Over using Python Programming
Build a Hotel Management and Billing System with Python and Tkinter
Image Manipulations and Transformations using Python
Build School Portal with Database Management System using Python
Password Based Security System with GSM Alert using PIC16F877A
Emergency override traffic light system with PIC16F877A
Mikro C Programming for PIC Microcontroller with Proteus Simulation
Arduino Programming with Proteus Simulation for Absolute Beginners
Complete Printed Circuit Board (PCB) Design with Proteus IDE
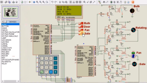
Password Based Wireless Home Automation System Using PIC16F877A
Traffic light with GSM Density checker using PIC16F877A
LDR Based Smart Street Light with PIC16F877A
Water level indicator with seven segment using PIC16F877A
Rash Drive/High Speed Detector with GSM Alert using PIC16F877A
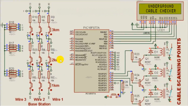
Underground Cable Fault Locator Using PIC16F877A
Water Level Indicator with Tank Status Checker using PIC16F877A
Hot
Professional WordPress and Elementor Website Designs from Scratch
Introduction to Basics of HTML and HTML5 for Absolute Beginners
Introduction to Basics of CSS and CSS3 for Absolute Beginners
Introduction to JavaScript and jQuery for Absolute Beginners
Complete Bootstrap Masterclass for Absolute Beginners
138 C Programming Practices/Common Projects to Improve Your Coding Skill
Hot
124 Java Programming Practices/Common Projects to Improve Your Coding Skill
108 C++ Programming Practices/Common Projects to Improve Your Coding Skill
C# Quiz Challenge for Beginners to Examine Your C# Coding Skill
Hot
Ultimate Java Bootcamp | Build 5+ Java GUI Projects from Scratch
Complete C# Programming Masterclass | Beginner to Advance Mastery Course
Complete C Programming Masterclass from Basic Beginner to Expert Mastery
Complete C++ Programming Masterclass | Beginner to Advance Mastery Course
Python GUI Programming | Build 10 Python GUI Projects from Scratch
Hot
100 Python Programming Practices/Common Projects to Improve Your Coding Skill
75 C# Programming Practices/Common Projects to Improve Your Coding Skill
Java Quiz Challenge for Beginners to Examine Your Coding Skill
Sign In
The password must have a minimum of 8 characters of numbers and letters, contain at least 1 capital letter
I agree with storage and handling of my data by this website.
Privacy Policy
Remember me
Sign In
Sign Up
Restore password
Send reset link
Password reset link sent
to your email
Close
Confirmation link sent
Please follow the instructions sent to your email address
Close
Your application is sent
We'll send you an email as soon as your application is approved.
Go to Profile
No account?
Sign Up
Sign In
Lost Password?
Shopping cart
0
There are no products in the cart!
Continue shopping
0