Rash Drive/High Speed Detector with GSM Alert using PIC16F877A
- Description
- Curriculum

Are you an engineering student or tech hobbyist eager to work on innovative and impactful projects? Our course, “Rash Drive/High Speed Detector with GSM Alert using PIC16F877A,” is designed to teach you how to design, program, and simulate a high-speed detection system with GSM alerts using Mikro C and Proteus IDE from scratch.
In this comprehensive course, you’ll learn to create a smart system that detects rash driving or high-speed vehicles and sends alert messages via GSM. This project is not only technically enriching but also has significant real-world applications, contributing to road safety and accident prevention.
What You’ll Learn:
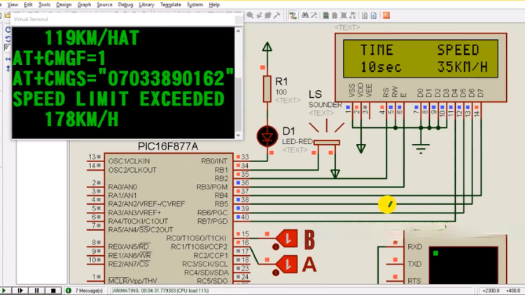
- General Overview of Rash Drive/High Speed Detector with GSM Alert using PIC16F877A: Understand the project concept, components, and its importance in real-world applications.
- Creating and Saving New Project: Learn the steps to create and save your project in Proteus and Mikro C.
- Program Initialization: Initialize your program for efficient functioning.
- Interrupt Functions: Implement interrupt functions to handle high-speed detection.
- SMS Function for AT Commands: Learn to use AT commands to send SMS alerts.
- Alert Function Code: Write code for the alert function to notify about rash driving.
- LCD Function: Display information on an LCD screen.
- Microcontroller Initialization: Understand the initialization process of the PIC16F877A microcontroller.
- Activating Sensor A for Remote Monitoring: Set up sensors for monitoring vehicle speed.
- Code for Checking Speed Limit: Write and implement the code to check for speed limits.
- Project Compilation: Compile your project to ensure everything works perfectly.
- Project Simulation and Conclusion: Simulate your project in Proteus and finalize it.
Real-World Usefulness and Smartness:
- Road Safety: Helps in reducing accidents by detecting and alerting about rash driving.
- Remote Monitoring: Enables remote monitoring of vehicle speed using GSM technology.
- Smart Technology: Utilizes sensors and microcontroller programming to create an intelligent detection system.
- Versatile Application: Can be used in various settings like highways, city roads, and private properties for traffic monitoring and control.
Benefits of Taking This Course:
- Comprehensive Learning: Covers all aspects of designing, programming, and simulating a high-speed detection system.
- Hands-On Experience: Engage in practical exercises to gain real-world skills.
- Expert Guidance: Learn from experienced instructors with detailed, step-by-step explanations.
- Career Advancement: Enhance your skills and make yourself a valuable candidate for tech and engineering roles.
- Innovative Project: Work on a project that you can showcase in your portfolio to impress potential employers.
Why Choose This Course:
- Beginner-Friendly: Designed for those with no prior experience in microcontroller programming.
- Detailed Explanations: Thorough explanations and practical examples to ensure you understand every concept.
- Interactive Learning: Hands-on projects and simulations to apply what you learn.
- High-Quality Content: Professionally developed curriculum for the best learning experience.
- Community Support: Join a community of learners and get support when you need it.
Intended Audience:
- Engineering Students: Ideal for students working on their final year projects.
- Tech Hobbyists: Perfect for hobbyists interested in microcontroller projects and road safety technologies.
- Aspiring Engineers: Those looking to enhance their skills and knowledge in embedded systems and microcontroller programming.
Course Requirements:
- Basic Computer Skills: Familiarity with using a computer and navigating software.
- Proteus IDE: Installation of Proteus IDE for circuit design and simulation.
- Mikro C Pro for PIC: Installation of Mikro C Pro for PIC for programming.
- Basic Electronics Knowledge: Understanding of basic electronic components and circuits.
- Curiosity and Enthusiasm: A desire to learn and create innovative traffic safety solutions.
Enroll in “Rash Drive/High Speed Detector with GSM Alert using PIC16F877A” today and start your journey towards mastering microcontroller programming and developing impactful engineering projects!
-
2General Overview of Rash Drive/High Speed Detector with GSM alert (PIC16F877A7:59 mins
-
3Creating and Saving new project3:04 mins
-
4Program Initialization3:35 mins
-
5Interrupt Functions5:43 mins
-
6SMS Function for AT Commands7:16 mins
-
7Alert Function Code3:44 mins
-
8LCD Function2:27 mins
-
9Microcontroller Initialization8:35 mins
-
10Activating Sensor A For Remote Monitoring4:05 mins
-
11Code for Checking Speed Limit7:14 mins
-
12Project Compilation5:18 mins
-
13Project Simulation And Conclusion9:59 mins