Password Based Wireless Home Automation System Using PIC16F877A
- Description
- Curriculum

Are you a final-year engineering student or a tech enthusiast looking to dive into the world of home automation? Our comprehensive course, “Password Based Wireless Home Automation System with PIC16F877A,” is designed to teach you how to design, program, and simulate a cutting-edge home automation system using Mikro C and Proteus IDE from the ground up.
In this hands-on course, you will learn to create a secure and smart home automation system that can control various home appliances wirelessly making your home very smart and beautiful. This project is not only a great addition to your portfolio but also a stepping stone to mastering microcontroller programming and embedded systems.
What You’ll Learn:
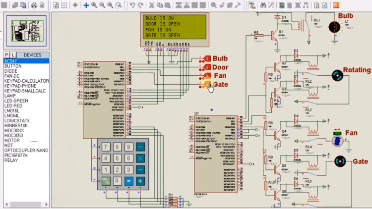
- General Overview of Password Based Wireless Home Automation System: Understand the concept, components, and real-world applications of a password-based home automation system.
- Creating and Saving New Project: Step-by-step guidance on setting up and saving your project in Proteus and Mikro C.
- Program Initialization: Learn how to initialize your program for efficient execution.
- Keypad Press Verification: Techniques to verify keypad inputs and ensure correct password entry.
- Keypad Press Verification Alternative: Alternative methods for keypad input verification.
- Microcontroller Initialization: Proper initialization of the PIC16F877A microcontroller.
- Enabling Devices From The Transmitter: How to enable and control devices wirelessly using the transmitter.
- Enabling UART1 for Transmitter and Receiver: Set up UART communication between transmitter and receiver.
- Tracking Keypad Press: Methods to track and process keypad inputs.
- Tracking Keypad Press on Row 1: Specific techniques for handling inputs on the first row of the keypad.
- Tracking Keypad Press on Row 2: Specific techniques for handling inputs on the second row of the keypad.
- Tracking Keypad Press on Row 3: Specific techniques for handling inputs on the third row of the keypad.
- Tracking Special Functions on the Keypad: Implementing special functions like clearing and resetting.
- Code Compilation for Transmitter: Compile and review the code for the transmitter.
- Creating New Project for the Receiver: Set up a new project for the receiver.
- Mikro C Code for the Receiver: Write and compile the code for the receiver.
- Code Review: Review and optimize your code for better performance.
- Project Conclusion and Simulation: Finalize your project and simulate it in Proteus to ensure everything works perfectly.
Real-World Usefulness and Smartness:
- Enhanced Security: Implement a password-based system to ensure only authorized access to home appliances.
- Wireless Convenience: Control your home devices wirelessly, enhancing the convenience and flexibility of home automation.
- Smart Home Integration: Integrate with other smart home devices for a seamless and interconnected home environment.
- Energy Efficiency: Automate and schedule devices to save energy and reduce utility bills.
Benefits of Taking This Course:
- Comprehensive Learning: Covers every aspect of designing and simulating a wireless home automation system.
- Hands-On Experience: Engage in practical exercises that provide real-world skills.
- Expert Guidance: Learn from experienced instructors with clear, step-by-step explanations.
- Career Advancement: Enhance your skills and make yourself a valuable candidate for tech and engineering roles.
- Innovative Project: Work on a project that you can showcase in your portfolio and stand out to potential employers.
Why Choose This Course:
- Beginner-Friendly: Designed for those with no prior experience in microcontroller programming.
- Detailed Explanations: Thorough explanations and practical examples to ensure you understand every concept.
- Interactive Learning: Hands-on projects and simulations to apply what you learn.
- High-Quality Content: Professionally developed curriculum for the best learning experience.
- Community Support: Join a community of learners and get support when you need it.
Intended Audience:
- Final Year Engineering Students: Ideal for students working on their final year projects.
- Tech Hobbyists: Perfect for hobbyists interested in home automation and microcontroller projects.
- Aspiring Engineers: Those looking to enhance their skills and knowledge in embedded systems and microcontroller programming.
Course Requirements:
- Basic Computer Skills: Familiarity with using a computer and navigating software.
- Proteus IDE: Installation of Proteus IDE for circuit design and simulation.
- Mikro C Pro for PIC: Installation of Mikro C Pro for PIC for programming.
- Basic Electronics Knowledge: Understanding of basic electronic components and circuits.
- Curiosity and Enthusiasm: A desire to learn and create innovative home automation systems.
Enroll in “Password Based Wireless Home Automation System with PIC16F877A” today and start your journey towards mastering microcontroller programming and home automation!
-
2General Overview of Password Based Wireless Home Automation System9:04 mins
-
3Creating and Saving new project3:23 mins
-
4Program Initialization2:58 mins
-
5Keypad Press Verification8:27 mins
-
6Keypad Press Verification Alternative7:55 mins
-
7Microcontroller Initialization5:41 mins
-
8Enabling Devices From The Transmitter10:08 mins
-
9Enabling UART1 For Transmitter And Receiver3:36 mins
-
10Tracking Keypad Press5:13 mins
-
11Tracking Keypad Press On Row 19:22 mins
-
12Tracking Keypad Press On Row 25:01 mins
-
13Tracking Keypad Press On Row 33:54 mins
-
14Tracking Special Functions On The Keypad7:48 mins
-
15Code Compilation For Transmitter4:29 mins
-
16Creating New Project For The Receiver2:26 mins
-
17Mikro C Code For The Receiver4:52 mins
-
18Code Review3:03 mins
-
19Project Conclusion And Simulation7:21 mins