Underground Cable Fault Locator Using PIC16F877A
- Description
- Curriculum

Are you an engineering student or tech enthusiast eager to work on innovative and impactful projects? Our course, “Underground Cable Fault Locator Using PIC16F877A,” is designed to teach you how to design, program, and simulate a cable fault detection system using Mikro C and Proteus IDE from scratch.
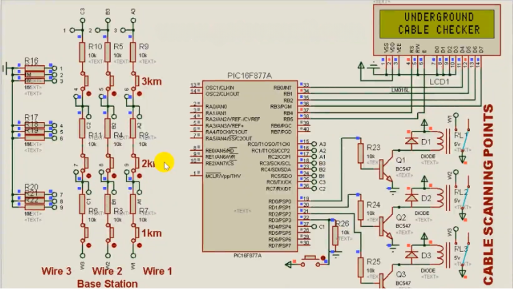
In this comprehensive course, you’ll learn to create a smart system that detects faults in underground cables and displays their location using the PIC16F877A microcontroller. This project has significant real-world applications, helping to reduce maintenance costs and improve the reliability of underground cable systems.
What You’ll Learn:
- General Overview of Underground Cable Fault Locator Using PIC16F877A: Understand the project concept, components, and its importance in real-world applications.
- Creating and Saving New Project: Learn the steps to create and save your project in Proteus and Mikro C.
- Program Initialization: Initialize your program for efficient functioning.
- Fault Location Display Function: Write code to display the fault location.
- No Fault Display Function: Implement a function to indicate when there is no fault.
- Microcontroller Initialization: Understand the initialization process of the PIC16F877A microcontroller.
- Control Switch: Set up a control switch for system operations.
- Tracking Fault at Cable 1: Detect faults in the first cable.
- Tracking Fault at Cable 2: Detect faults in the second cable.
- Tracking Fault at Cable 3: Detect faults in the third cable.
- ASCII Chart Reference: Utilize the ASCII chart for programming references.
- Code Review: Review and refine your code for accuracy and efficiency.
- Final Project Compilation and Simulation: Compile your project and simulate it in Proteus to ensure everything works perfectly.
Real-World Usefulness and Smartness:
- Maintenance Efficiency: Quickly locate faults in underground cables, reducing downtime and maintenance costs.
- Enhanced Reliability: Improve the reliability of underground cable systems by promptly addressing faults.
- Smart Technology: Utilize advanced microcontroller programming to create an intelligent fault detection system.
- Versatile Application: Can be applied in various settings such as power distribution networks, telecommunication lines, and industrial control systems.
Benefits of Taking This Course:
- Comprehensive Learning: Covers all aspects of designing, programming, and simulating an underground cable fault detection system.
- Hands-On Experience: Engage in practical exercises to gain real-world skills.
- Expert Guidance: Learn from experienced instructors with detailed, step-by-step explanations.
- Career Advancement: Enhance your skills and make yourself a valuable candidate for tech and engineering roles.
- Innovative Project: Work on a project that you can showcase in your portfolio to impress potential employers.
Why Choose This Course:
- Beginner-Friendly: Designed for those with no prior experience in microcontroller programming.
- Detailed Explanations: Thorough explanations and practical examples to ensure you understand every concept.
- Interactive Learning: Hands-on projects and simulations to apply what you learn.
- High-Quality Content: Professionally developed curriculum for the best learning experience.
- Community Support: Join a community of learners and get support when you need it.
Intended Audience:
- Engineering Students: Ideal for students working on their final year projects.
- Tech Hobbyists: Perfect for hobbyists interested in microcontroller projects and fault detection technologies.
- Aspiring Engineers: Those looking to enhance their skills and knowledge in embedded systems and microcontroller programming.
Course Requirements:
- Basic Computer Skills: Familiarity with using a computer and navigating software.
- Proteus IDE: Installation of Proteus IDE for circuit design and simulation.
- Mikro C Pro for PIC: Installation of Mikro C Pro for PIC for programming.
- Basic Electronics Knowledge: Understanding of basic electronic components and circuits.
- Curiosity and Enthusiasm: A desire to learn and create innovative fault detection solutions.
Enroll in “Underground Cable Fault Locator Using PIC16F877A” today and start your journey towards mastering microcontroller programming and developing impactful engineering projects!
-
2General Overview of Underground cable fault locator Using PIC16F877A14:12 mins
-
3Creating and Saving new project2:00 mins
-
4Program Initialization2:33 mins
-
5Fault Location Display Function3:19 mins
-
6No Fault Display Function3:29 mins
-
7Microcontroller Initialization6:32 mins
-
8Control Switch7:34 mins
-
9Tracking Fault At Cable 18:43 mins
-
10Tracking Fault At Cable 27:20 mins
-
11Tracking Fault At Cable 35:46 mins
-
12ASCII Chart Reference3:41 mins
-
13Code Review3:02 mins
-
14Final Project Compilation and Simulation7:06 mins